5月25日,由中国商业统计学会主办、正大集团冠名、浙江财经大学承办的“正大杯”第十五届全国老员工市场调查与分析大赛本科组总决赛在浙江财经大学落下帷幕。公司学子以扎实的专业功底和出色的表现斩获国赛二等奖1项、三等奖8项,创公司在该项赛事上的历史最好成绩。此次获奖不仅体现了公司在营销人才培养、实践教学方面的实力,而且是对公司市场营销专业教学成果的肯定。
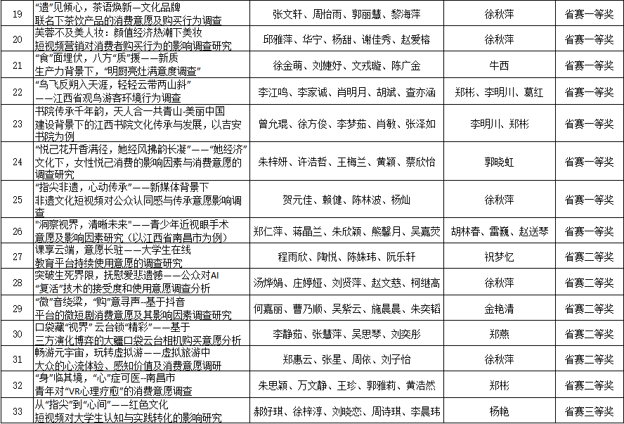
公司自2024年10月份组织该赛事以来,吸引了来自全校37个不同专业615名本科生和8个不同学科55名研究生参与,组建了164支队伍参赛。经过校赛、省赛的激励角逐,择优推荐队伍参加国赛。在该赛事的省赛阶段,公司员工共获得奖励28项,其中研究生组获得省赛二等奖1项、三等奖3项;本科组获得省赛一等奖17项、二等奖6项,三等奖1项。
据悉,全国老员工市场调查与分析大赛自2010年启动以来,已连续举办15届,办赛规模不断扩大。该大赛是全国普通高校学科竞赛排行榜榜单的重要赛事,旨在引导老员工创新实践,提高老员工组织、策划、调查实施及数据处理与分析等专业实战能力。(文/胡林春、雷巍 图/胡银花 一审:雷巍 二审:肖斯敏 终审:高丽明)
表1:研究生组获奖名单

表2:本科组获奖名单
